学校主页
学校简介
学院简介
哲学与社会发展学院
刑事法学院
行政法学院(纪检监察学院)
政治与公共管理学院
新闻传播学院
经济学院
民商法学院
国际法学院
公安学院
商学院
经济法学院(知识产权学院)
反恐怖主义法学院(国家安全学院)
外国语学院
综合服务门户
教师登录
学生登录
首页
新闻公告
入学教育
新生指南
本科生通知
>
研究生通知
>
校园新闻
>
您的位置:
首页
>>
新闻公告
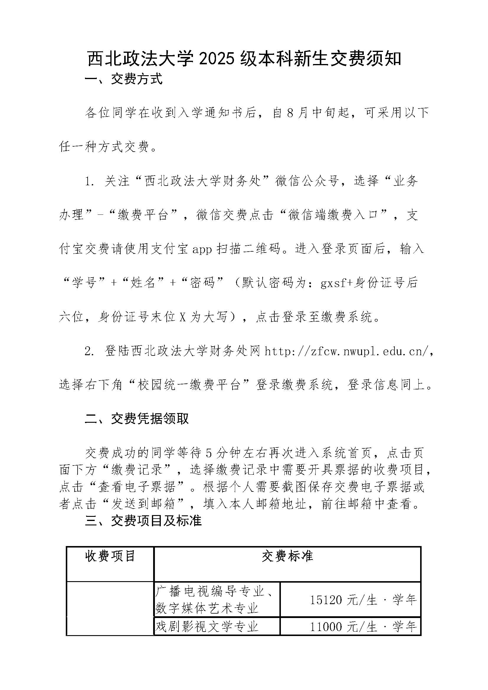
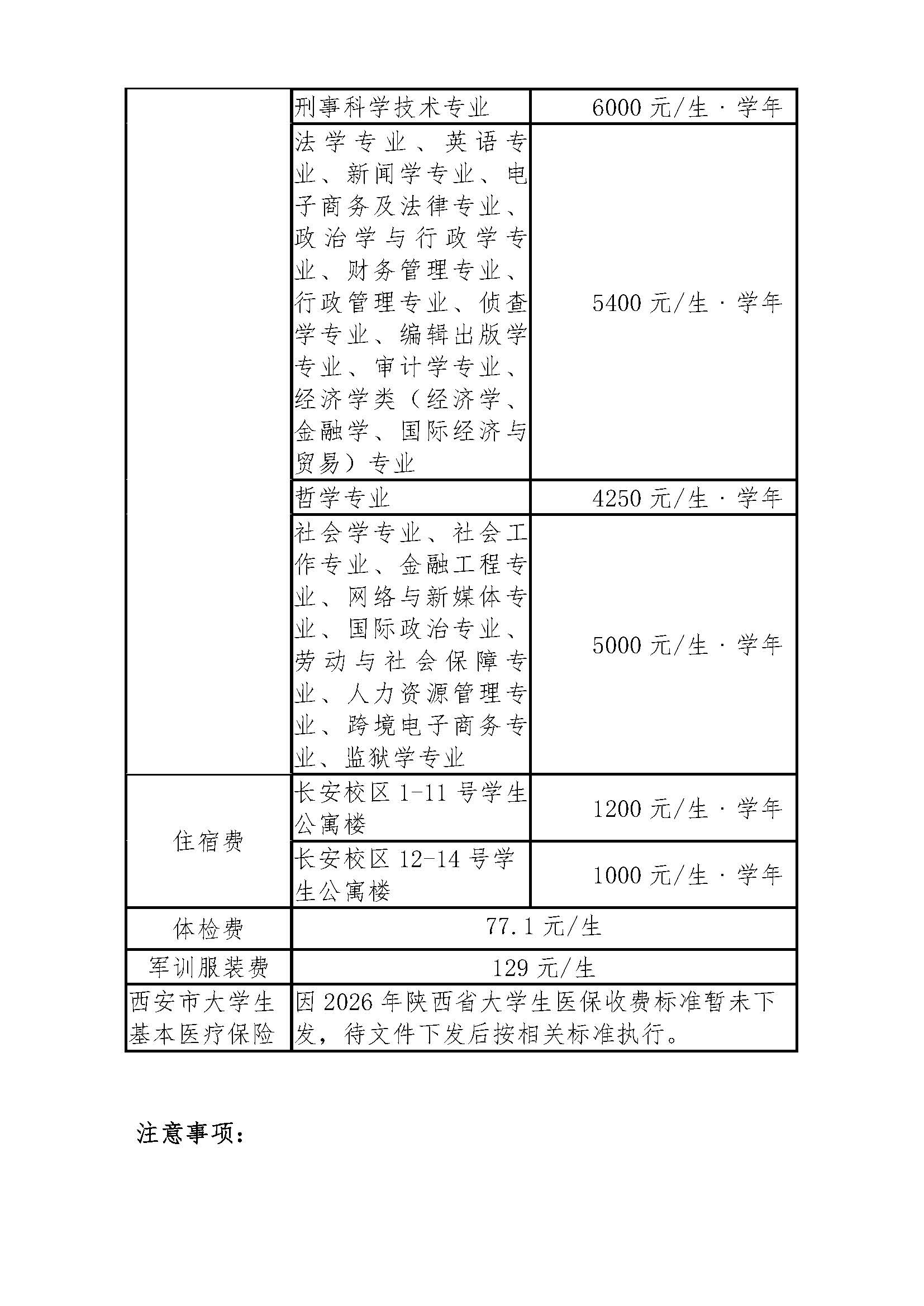
2025级新生缴费须知
发布时间:2025-08-17 18:00:55 文章来源:
校内链接:
哲学与社会发展学院
经济学院
商学院
刑事法学院
民商法学院
经济法学院(知识产权学院)
行政法学院(纪检监察学院)
国际法学院
反恐怖主义法学院(国家安全学院)
政治与公共管理学院
公安学院
外国语学院
新闻传播学院
Copyright © 2018 - 2019 NWUPL.EDU.CN All Rights Reserved. 版权所有 西北政法大学
本科生:西安市长安区西长安街558号(长安校区) 联系电话:029-88182275 E-mail:welcome@nwupl.edu.cn
研究生:西安市雁塔区长安南路300号(雁塔校区) 联系电话:029-85385135 E-mail:nwuplygb@163.co
m